IE9以上浏览器、谷歌浏览器、火狐浏览器、Safari、搜狗浏览器、360浏览器的极速模式。
浏览本网站的部分内容(PDF)須安装Adobe Reader使用。
建议使用1280*720(含)以上分辨率。
电磁继电器
直拉软件操作
直拉单晶炉控制的操作
单晶制取工培训安排
TDR单晶炉热场结构
TDR热场装配视频
TDR热场装配图
汉虹炉热场装配图1
汉虹炉热场装配图2
汉虹炉热场装配图3
汉虹炉热场装配图4
汉虹炉热场装配图5
热场的基本原理
化料工艺
直拉硅单晶炉热系统的改造...
TDR系列直拉单晶炉工艺...
直拉单晶炉控制的风险提示
直拉单晶炉控制的风险来源
TDR系列直拉单晶炉真空...
TDR系列直拉单晶炉冷却...
TDR系列直拉单晶炉加热...
TDR系列直拉单晶炉软件...
TDR系列直拉单晶炉其他...
多晶硅制取工培训大纲
小风电利用工职业标准
小风电利用工课程考核标准
小型风力发电机组成结构
学生作品展示
拆轮毂及上叶
拆导流罩
拆保护罩
拆卸风机
拆尾翼
安装电池组件
拆解光敏传感器
拆解电池板
拆卸光伏电池组件
安装保护罩
安装尾翼
安装保护盖
尾翼偏转机构保护罩的安装
尾翼偏转机构的安装
尾翼偏转机构的拆卸
S式风力机3D动画
φ形叶片达里厄风力机的运...
达里尔风力机动画
风杯式阻力差风力机3D动...
铅酸蓄电池的维护—冬季篇
内蒙古锡林郭勒自然保护区...
安全操作规程-GB 11...
安全操作规程-GB 49...
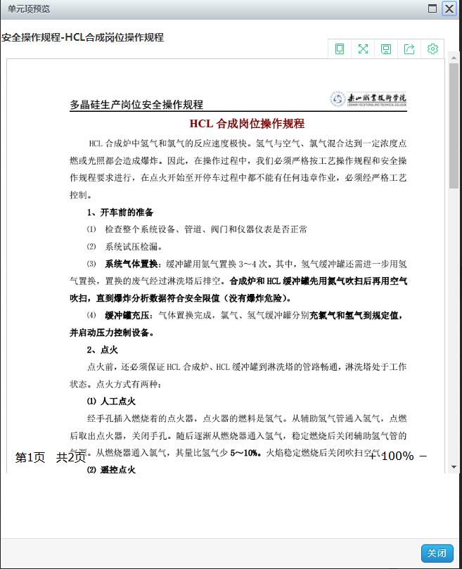
安全操作规程-HCL合成...
氯硅烷的提纯
氯硅烷的还原制取
氯硅烷的合成
CDI回收与利用
氢气的制取
液氯的汽化
氯化氢的合成
硅芯的腐蚀与切槽
超纯水的制取
安全措施
安全作业规程
氢气制备
视频-四氯化硅氢化工序流...
工具软件-多晶硅生产工艺...
多晶硅生产工艺及设备工作...
三氯氢硅还原(正常停车)
三氯氢硅合成(冷态开车)
吸附柱温度异常升高
HCI泄露事故
多晶硅生产现场6S管理检...
硅的理化性质
氯化氢的物化性质
气体的净化安全操作
三氯氢硅合成工艺对硅粉的...
三氯氢硅合成工艺对氯化氢...
三氯氢硅合成工艺主要设备
三氯氢硅合成工艺操作
氩气站的安全操作
多晶硅——光伏发电的原材...
精馏提纯工艺流程
氢气制备工艺流程2
四氯化硅氢化工序流程解读
四氯化硅氢化工艺流程
袋式过滤
工艺流程三氯氢硅还原
还原炉卸料过程
还原炉装料过程
精馏提纯工艺流程
氢气制备工艺流程
三氯氢硅合成工艺流程
尾气干法回收工艺流程
吸收与解吸流程
国家维修电工职业资格标准
中级维修电工理论知识复习...
高级维修电工理论知识复习...
中级维修电工实训考核装置...
单晶硅制取工培训大纲
拉晶过程图片-等径2
拉晶过程图片-放肩1
拉晶过程图片-化料
拉晶过程图片-收尾
拉晶过程图片-缩颈1
拉晶过程图片-引晶2
拉晶过程图片-转肩1
单晶等径
单晶硅棒打磨
单晶硅和芯片制造
单晶炉安全防爆装置
单晶炉操作视频高清
单晶炉操作说明高清
单晶炉晶体生产过程
拉晶中
应急事故操作案例-峨半常...
直拉单晶炉电气控制系统操...
单晶硅的拉制操作
单晶炉常见事故处理
直拉单晶硅配料工艺
时间继电器
Z35型摇臂钻床线路故障...
变频器ETX操作运行
变频器PU操作运行
触电急救
电力拖动工艺规范要求
多股导线的一字连接
行程开关的工作原理与检测
机械手搬运工件
交流接触器
龙门机械手吸取物料
时间继电器自动控制Y-△...
双重连锁的电动机可逆控制...
生产机械行程控制电路
自耦变压器降压起动控制电...
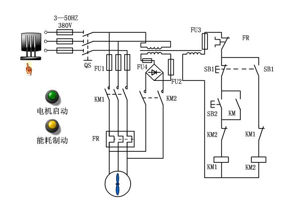
电动机能耗制动控制电路
变压器工作原理
步进电机工作原理
单向异步电动机工作原理
电度表工作原理
两地控制灯电路
钳型电流表工作原理
热继电器工作原理
伺服电机工作原理
交流接触器原理
塑壳式断路器工作原理
工作台自动往返控制
能耗制动
按纽开关
刀开关的结构