IE9以上浏览器、谷歌浏览器、火狐浏览器、Safari、搜狗浏览器、360浏览器的极速模式。
浏览本网站的部分内容(PDF)須安装Adobe Reader使用。
建议使用1280*720(含)以上分辨率。
直拉软件操作
直拉单晶炉控制的操作
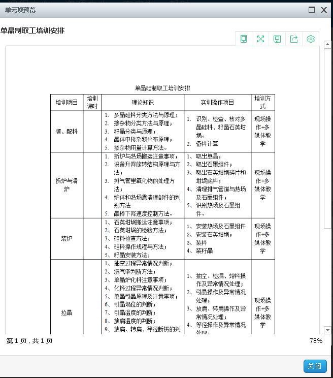
单晶制取工培训安排
TDR单晶炉热场结构
TDR热场装配视频
TDR热场装配图
汉虹炉热场装配图1
汉虹炉热场装配图2
汉虹炉热场装配图3
汉虹炉热场装配图4
汉虹炉热场装配图5
热场的基本原理
化料工艺
直拉硅单晶炉热系统的改造...
TDR系列直拉单晶炉工艺...
直拉单晶炉控制的风险提示
直拉单晶炉控制的风险来源
TDR系列直拉单晶炉真空...
TDR系列直拉单晶炉冷却...
TDR系列直拉单晶炉加热...
TDR系列直拉单晶炉软件...
TDR系列直拉单晶炉其他...
单晶硅制取工培训大纲
拉晶过程图片-等径2
拉晶过程图片-放肩1
拉晶过程图片-化料
拉晶过程图片-收尾
拉晶过程图片-缩颈1
拉晶过程图片-引晶2
拉晶过程图片-转肩1
单晶等径
单晶硅棒打磨
单晶硅和芯片制造
单晶炉安全防爆装置
单晶炉操作视频高清
单晶炉操作说明高清
单晶炉晶体生产过程
拉晶中
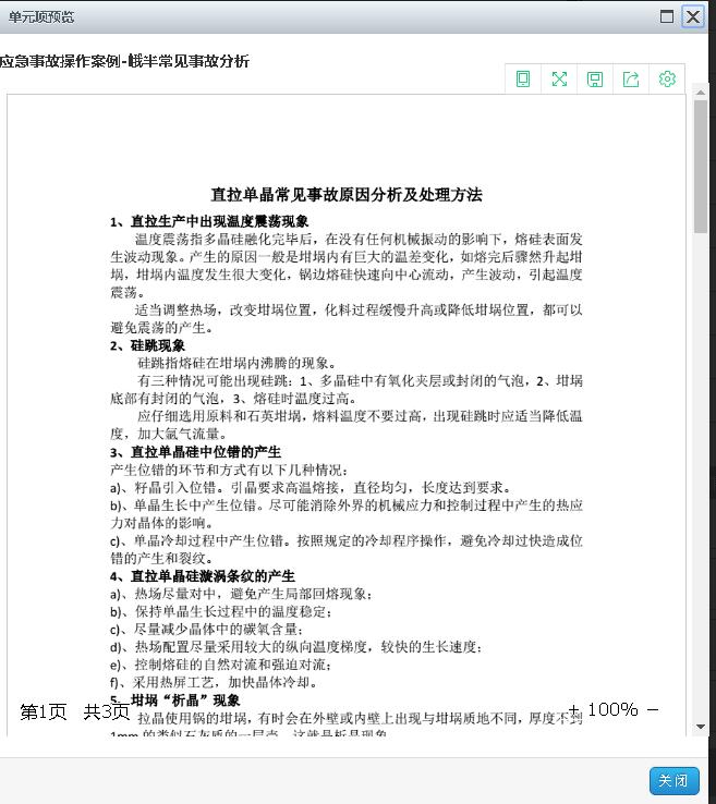
应急事故操作案例-峨半常...
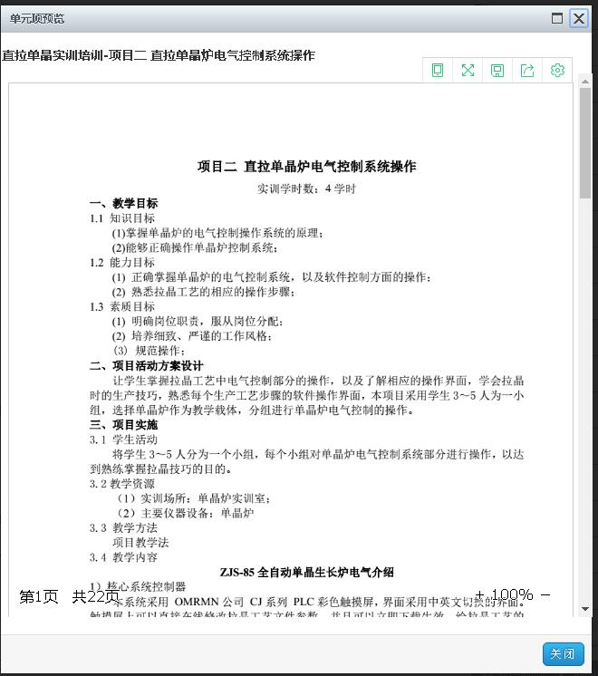
直拉单晶炉电气控制系统操...
单晶硅的拉制操作
单晶炉常见事故处理
直拉单晶硅配料工艺